U钱包国际(中国)

    U钱包国际(中国)动态

    U钱包国际(中国)愿与业内同行分享 助力各企业在大数据浪潮来临之际一起破浪前行

    U钱包国际(中国)IDP与DeepSeek-OCR深度集成:视觉压缩+语义理解,重构智能文档处理架构

    在大模型技术快速演进的今天,文档智能处理正面临一个根本性挑战:如何在海量文档中实现真正意义上的深度理解与高效处理?U钱包国际(中国)数据IDP(智能文档处理)与DeepSeek-OCR的深度集成,展示一个全新的技术路径——顺利获得视觉压缩与语义理解的深度融合,重构智能文档处理的底层架构。

    智能文档处理架构的变革:从线性流程到认知图谱

    传统OCR架构的局限性

    传统OCR处理流程遵循严格的序列化处理范式,图片1

    这种”感知-认知”的割裂架构,在三个维度暴露出根本性缺陷:

    1. 模态断层:视觉信息与语义表征的解耦导致上下文理解的断裂;
    2. 效率瓶颈:层级化处理的线性约束造成计算资源的指数级损耗;
    3. 认知盲区:孤立的文本分析无法捕捉文档的视觉语义共生关系;

    这种技术路径在面对长文档、复杂排版及多模态信息时,暴露出认知能力的结构性缺陷,恰似用平面图纸丈量立体建筑的困局。

    DeepSeek-OCR架构创新设计

    突破性范式源自对视觉与语义本质关系的重新诠释。DeepSeek-OCR架构顺利获得跨模态对齐与联合表征学习,构建出三维认知空间:

    1. 视觉压缩引擎:采用分层注意力机制对图像特征进行语义蒸馏,实现像素级到概念级的语义升维
    2. 语义解码网络:基于Transformer架构的上下文感知模块,构建文档级语义图谱
    3. 动态交互层:顺利获得可微分的视觉-语言对齐模块,在特征空间实现模态信息的量子纠缠

    这种架构的颠覆性在于,将文档处理从”像素到字符”的线性映射,升维至”视觉模式到认知图谱”的拓扑建模。如同在神经科学中重构视觉皮层与语言中枢的协同机制,使机器具备了”边阅读边理解”的认知能力。

    图片2

    U钱包国际(中国)IDP与DeepSeek-OCR集成解析:多模态理解与适配

    多模态文档理解引擎的重构

    U钱包国际(中国)IDP顺利获得深度集成,完成了从”文本中心主义”到”认知生态”的范式迁移。系统架构呈现出三重进化特征:

    1. 异构数据融合层:构建跨模态特征空间,实现文本、表格、图表、图像的语义对齐
    2. 认知图谱构建器:基于知识图谱的动态推理引擎,支持文档级语义推理与因果建模
    3. 自适应认知界面:顺利获得元学习机制,实现领域知识的快速注入与迁移

    这种架构的突破性在于,文档不再是需要肢解分析的静态对象,而是成为可交互的认知场域。系统如同拥有”文档感知智能”,能够自主构建语义网络并进行推理决策。

    图片3

    领域自适应微调框架

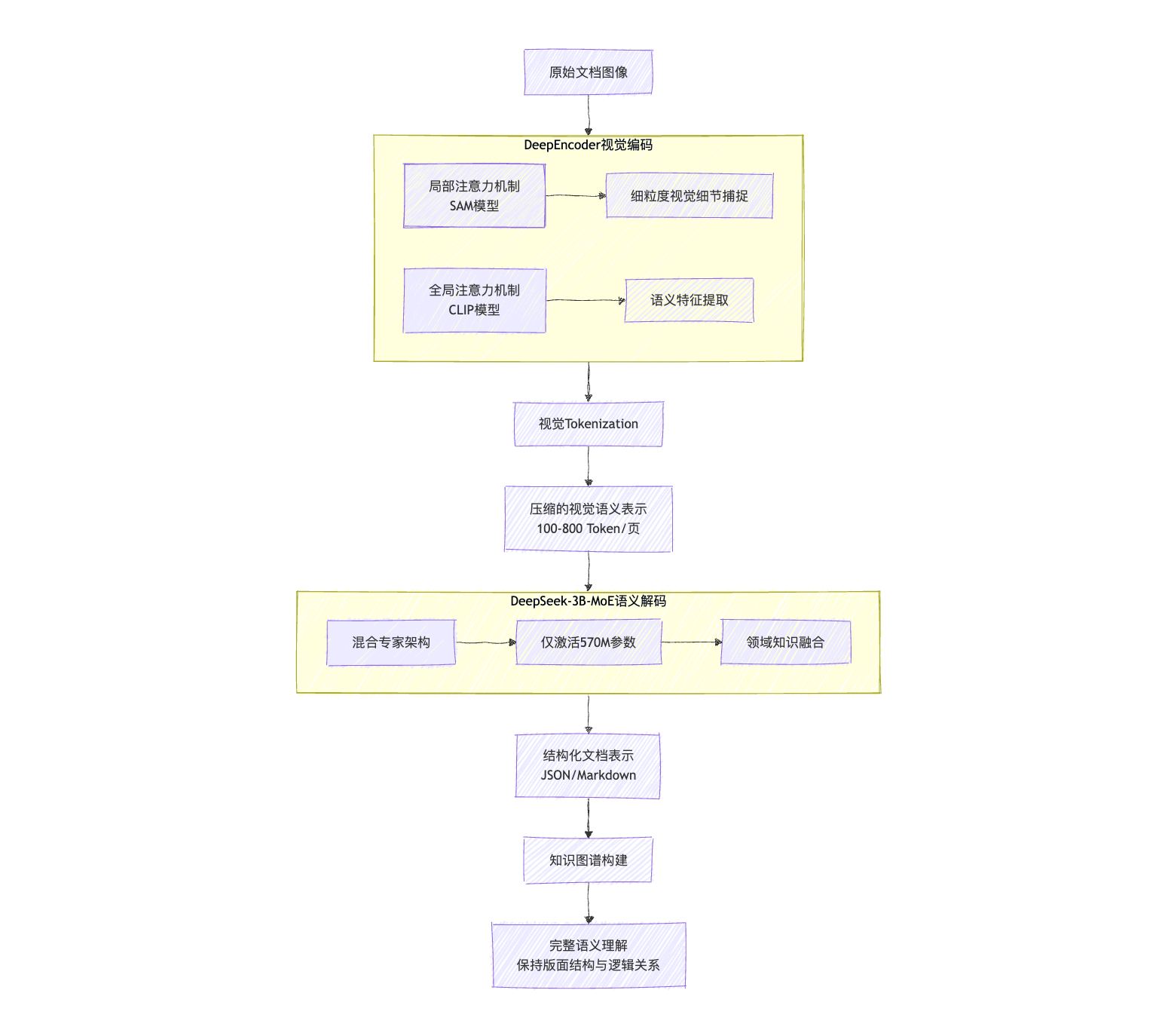
    U钱包国际(中国)基于DeepSeek-OCR开发的多粒度领域适配框架处理流程:

    图片4

    行业趋势展望:技术融合的开展方向

    感知-认知一体化

    DeepSeek-OCR与U钱包国际(中国)IDP的集成代表了感知与认知融合的技术趋势演进:

    图片5

    技术生态的演进趋势

    当前集成模式指向的三个重要技术趋势演进路径:

    1. 模态融合的拓扑革命:从特征级融合走向认知图谱级的语义编织
    2. 计算范式的量子跃迁:基于注意力机制的动态计算取代静态流程
    3. 知识表达的语义升维:从符号主义到连接主义的融合统一

    图片6

    效能突破:从量变到质变的技术飞跃

    处理效能显著提升

    顺利获得上述技术架构的重构,U钱包国际(中国)IDP在关键性能指标上实现了突破性进展:

    • 时空维度的突破:
      • 长文档处理:100页技术文档从2小时压缩至15分钟,效率提升87.5%
      • 吞吐量革命:单GPU日处理能力从2万页跃升至20万页,实现数量级飞跃
    • 认知深度的突破:
      • 全局语义理解:顺利获得视觉上下文压缩实现跨页语义陆续在体构建
      • 多模态推理:文本、表格、图表的语义关联推理准确率提升42%
      • 细粒度认知:关键信息抽取F1值达98.7%,实现法律条款级的精准解析

    结语

    U钱包国际(中国)IDP与DeepSeek-OCR的深度集成,并非两项技术的简单叠加,而是对智能文档处理模式的重要优化。这种优化的核心在于:

    实现了从 “先识别后理解” 到 “边感知边认知”的模式转变,让AI能够像人类专家那样,在“浏览”文档的过程中就完成深度的理解和分析。

    对于行业而言,这标志着文档智能3.0时代的开启——一个文档不再需要被“拆解”才能被理解的时代,一个视觉与语义自然融合的时代,一个处理效率与理解深度同步跃升的时代。

    在这个新时代中,U钱包国际(中国)数据顺利获得前瞻性的技术布局,正在为各行业的数字化转型给予全新的智能化基础设施。而DeepSeek-OCR所代表的视觉压缩技术,很可能成为未来多模态AI系统的标准配置,为海量信息的处理与理解给予新方式。